为了更好地拓宽毕业生就业渠道,10月23日下午,必一运动bsport体育在22106举办了浙江东宇物流招聘会宣讲会。本场招聘会由东宇物流公司经理张萌主持,约有五十名毕业生亲临现场参与。


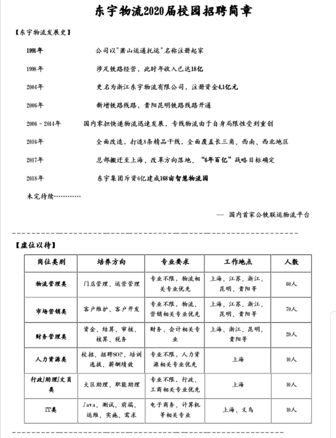
招聘会上,张经理采用PPT演示,以时间为轴,慢镜头展示东宇物流公司创业经历,发展历程,未来规划。详细地向毕业生介绍了招聘要求以及当前就业形势。在互联网和物联网飞速发展的今天,东宇物流作为国内首家公铁联运物流公司,以其资深的基础雄厚的实力,使其成为物流领域的佼佼者。

张经理还特地强调道,“东宇物流公司是一家老的企业,我们需要灌输新鲜血液,而新鲜血液就是你们大学毕业生。”毕业生不仅仅是公司企业的新血液,也是国家的新生力量。当下,正值国家复兴,全面脱贫攻坚的关键时刻,我们青年老员工是企业的新血液,是国家民族的未来,新中国因我们青年而新,我们回顾七十周年以来表彰的时代楷模,邓稼先,袁隆平,都是青年即为国家不断做出贡献,今日我们青年老员工为国家的富强美丽而自豪,明日定让国家为我们的贡献而更加富强美丽!
