2024年,必一运动bsport体育团委深入学习贯彻习近平新时代中国特色社会主义思想,积极落实党的二十大精神,全面推进暑期社会实践活动。在校团委、公司党委的指导下,公司引导广大青年在实践中“受教育、长才干、做贡献”,致力于培养“有理想、敢担当、能吃苦、肯奋斗”的新时代好青年,鼓励员工投身社会,展现青春风采。
出征仪式热烈启动
2024年7月4日上午,必一运动bsport体育顺利举行了暑期“三下乡”社会实践活动启动仪式,标志着为期两个月的实践活动正式开启。本次活动共组建了5支主要实践队伍,其中包括4支团中央重点实践团和1支团省委专项活动团,实践内容涵盖乡村振兴、公共交通、城乡道路调研及社区服务等多个领域。


丰富多彩的实践内容
各队伍在实践过程中积极响应社会需求,开展了一系列具有社会价值的活动。新能源汽车政策调研小队深入乡村,了解新能源汽车在当地的推广现状,并宣传其环保和经济优势;Galaxy Lab交通安全调研小队针对儿童出行安全进行调研,提出优化校车和公交线路的建议;城乡交通调研小队则回到家乡,实地考察当地交通基础设施,整理出提升建议。此外,家乡变化观察小队通过劳动实践和社区服务,深入了解家乡的发展,增强了对家乡的责任感;而爱国主义教育小队在社区内开展宣传活动,收集居民对爱国主义教育的意见和建议。
成果丰硕,荣誉满载
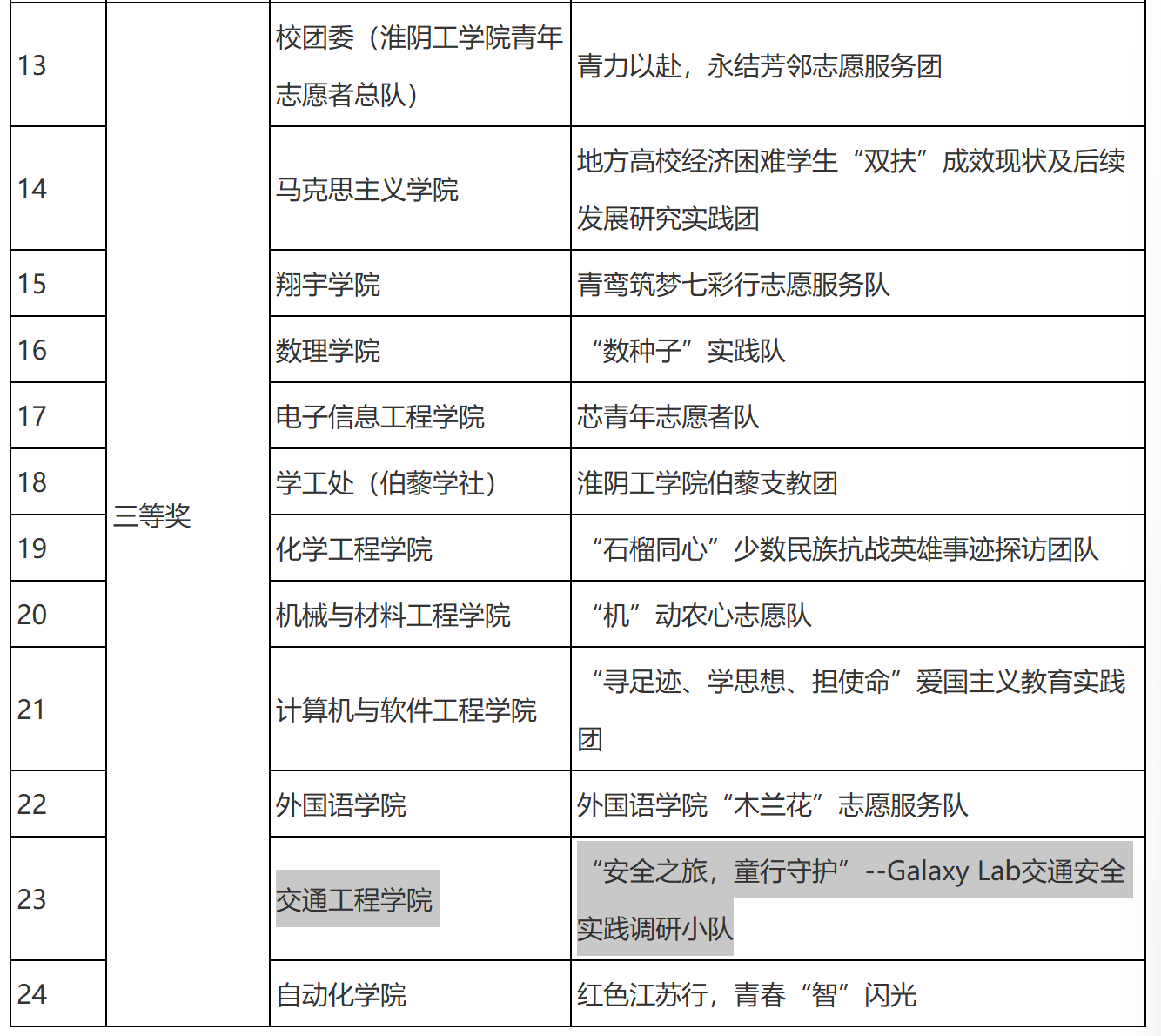
截至2024年9月底,各队伍在实践活动中收获了显著的成果。新能源汽车政策下乡“知多少”小队获得团属社会实践优秀团队二等奖,Galaxy Lab——交通安全实践调研小队获团属社会实践优秀团队三等奖。刘灵灵和万晨坤同学被评为先进个人,顾秉健老师则获得先进工作者称号。同时,必一运动bsport体育人民路社区党群服务中心被认定为优秀社会实践基地。在宣传方面,各队伍共通过公司公众号发布新闻稿18篇,长江网发布7篇,淮安日报发布1篇,中国青年网“千校千项“1篇。还制作了宣传视频和实践报告,广泛展示了实践过程和成果。





总结与展望
通过此次实践活动,员工们不仅提升了自身的综合素质,更深入了解了社会实际问题,增强了社会责任感。必一运动bsport体育将继续优化社会实践活动的组织与管理,期待为更多员工提供更好的实践机会,让他们在服务社会中收获成长,传递青春的热情与力量。



